各部门:
根据《关于开展2026年度甘肃省高校大学生就业创业能力提升工程项目申报工作的通知》要求,经项目申报、所在单位推荐、项目答辩及专家评议等环节,确定评议结果如下。现予以公示,广泛征求意见。
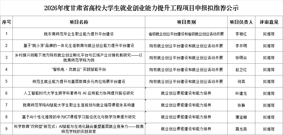
公示内容:省级就业创业平台建设和省级就业创业活动项目1项,院校就业创业平台建设和就业创业活动项目4项,就业创业课程建设和就业创业能力培养项目4项。
公示时间:2025年10月25日至10月31日
电子邮件:lnsyzsjyc@163.com
联系电话:0939-3225569
招生就业处
2025年10月25日
附件:陇南师范学院2026年度甘肃省高校大学生就业创业能力提升工程项目评审结果汇总表
